XMR $510.40
FIRO $1.72

Please login

Region:

Hire
Ultimate Movie/TV Streaming Setup
$100.00
(USD) (≈ 0.196 XMR)
(1)
(0)
Rating 5.00 (1 reviews)
Stock
Unlimited stock
Location
Online
Delivery
Digital
Payment
  • Direct payment (XMR)
  • Multisig escrow (beta) (XMR)


Rating 5.00 (16 reviews)
Member since May 2024

Ultimate Movie/TV Streaming Setup

Description

This is the ultimate movie/tv streaming setup. Gain access to stream any movie or tv show as you wish, all without using any storage. This can be hosted at home or on a VPS, whichever you prefer.

The requirements are:
- Real-Debrid subscription (~$16 per 180 days)
- Computer/Server to host on

---------------------------
How does it work?
---------------------------
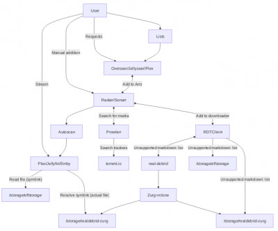
1. The user adds content to their Radarr / Sonarr, or Emby/Jellyfin
2. Radarr / Sonarr notice the the new addition, and search Prowlarr (torrentio indexer) for appropriate files (matching size, quality, language parameters)
3. When an appropriate release is found, Radarr / Sonarr schedules a download via RDTClient, which is presenting a qBittorrent-like API
4. RDTClient adds the torrent to Real-Debrid, and then monitors the zurg rclone mount to confirm the download has succeeded. Upon success, RDTClient symlinks the download to Radarr/Sonarr's completed directory, and they process is as if it were a local download (renaming and moving to the media path)
5. Aars trigger autoscan, which in turn triggers Emby/Jellyfin to re-scan the media path containing the new content, and the Emby/Jellyfin library is updated!

Category: IT

Tags: Real-debrid, debrid, jellyfin, emby, plex, stremio, iptv, movies, movie, tv, tv show, guide, radarr, sonarr

Trust rating: Green
This seller offers multisig escrow or has bond insurance, meaning that buyers can request a refund in the case of a dispute. Note: Buyers must select multisig escrow or bond insurance when making the order. This trust rating does not apply to direct payment orders, which go directly to the seller and cannot be refunded. Escrow guide Bonds guide

Published on: January 31, 2025

Views: 54

Legal Notice: Buyers and sellers are responsible for complying with all applicable laws in their jurisdictions. AnonBazaar does not verify legality and assumes no liability. Peer-to-peer cash-for-crypto trades are permitted if not conducted as a business and are compliant with local laws; otherwise, sellers must hold any required licenses or registrations. Listings involving fraud, violence, child exploitation, or other clearly illegal goods or services are strictly prohibited and will be removed once identified. Users are encouraged to report unlawful listings.

5.00 stars overall - 1 reviews for this listing
5
good
Reviewed listing: Private Listing
0 comments for this listing
No comments yet

About the trader

5.00 (16 reviews)
Member since May 2024
Verified profiles
About me

🧑‍💻 Open source advocate dealing with Linux, coding, home labs, self-hosting, and networking.

📱 Quickest contact method is via ➡️ 𝗦𝗶𝗺𝗽𝗹𝗲𝗫 𝗖𝗵𝗮𝘁.

⏳ Orders are processed within 1–3 business days, Monday through Friday.
📦 Currently only support shipping to all 48 contiguous states, including Puerto Rico when listed under a U.S. ZIP code.


🧾 𝐏𝐞𝐫𝐬𝐨𝐧𝐚𝐥 𝐏𝐆𝐏 𝐅𝐢𝐧𝐠𝐞𝐫𝐩𝐫𝐢𝐧𝐭: 39AC 02FF 89F8 8432 D9E7 EDD7 44D6 1281 3738 1E15

🔑 𝐏𝐞𝐫𝐬𝐨𝐧𝐚𝐥 𝐏𝐮𝐛𝐥𝐢𝐜 𝐏𝐆𝐏 𝐊𝐞𝐲:
-----BEGIN PGP PUBLIC KEY BLOCK-----

mDMEZwHI+RYJKwYBBAHaRw8BAQdAO8ZyYOg1eDVP62FQyVC6/8f4lrZOK3xts4B2
DwrzUI60CHhtclJlZHV4iJYEExYIAD4WIQQ5rAL/ifiEMtnn7ddE1hKBNzgeFQUC
ZwHI+QIbAwUJB4TOAAULCQgHAgYVCgkICwIEFgIDAQIeAQIXgAAKCRBE1hKBNzge
FYDvAP4glWxp4mEafB7VQefRnRVgQXdnpH6POTEbQxt82XlzxgD/Vb6GXj6yMjXo
1K6Tmq7o7uNUpiHHvBm6cBUYyg8ZAAi4OARnAcj5EgorBgEEAZdVAQUBAQdAXN/K
3Pqe2uLuY42x+Zyn/7gf6yPsxPPFm2uH1/3jBi8DAQgHiH4EGBYIACYWIQQ5rAL/
ifiEMtnn7ddE1hKBNzgeFQUCZwHI+QIbDAUJB4TOAAAKCRBE1hKBNzgeFXm/AP4+
u1Pax1VqNlGjN15VcprFeBWFUgw9Sw22fA3WS1+ilQEA7fhRZHWJ+40CgEMrtipd
Pvt0pFQqGQhiiB4MbXoClgo=
=Y2gk
-----END PGP PUBLIC KEY BLOCK-----

Links

𝗧𝗢𝗥: http://redux32xwlhh33tvayfneivzjtnd55wuynvpiax5cilic6x2rkva3vqd.onion/
𝗜𝟮𝗣: http://redux7yd6on33f66w3qcfkmkssc77pabiluuyuezrd3jqu2uma4q.b32.i2p/

---

𝐒𝐢𝐦𝐩𝐥𝐞𝐗 𝐂𝐡𝐚𝐭 𝐋𝐢𝐧𝐤: https://smp10.simplex.im/a#7tRiiuWs2PPoRMf7uZys2Nhf-fmHa6VsDhyX16msF9I

𝗦𝗲𝘀𝘀𝗶𝗼𝗻 𝗜𝗗: 0520ca0449432134e9b1e42556e926df1dc265cbc497aada367b82a8e9e49a3d2e

𝐍𝐨𝐬𝐭𝐫: npub1axks0h646zth57gy5shdd0uu0tl80y403zxahrpv230etpfq292qyh5uff

𝐗𝐌𝐑: 86DLMT5B99mKxdeFtFzpb4aTr99ryBjHP8p8qpXkotdMWEpY3JeM2LLD4sDnKZJTx8YaG5qgBnhfCSmqHs7jmrFW6QdSiBw

PGP key
-----BEGIN PGP PUBLIC KEY BLOCK-----

mDMEAAAAABYJKwYBBAHaRw8BAQdAx2BVgTR50Up5f/TZqki+f0GH7/oWyOSXSp7B
3Xiw6be0FnhtclJlZHV4QHhtcmJhemFhci5jb22IlAQTFgoAPBYhBFydL9x2WLX6
CLjsi8vqjOG/xBYTBQIAAAAAAhsDBQsJCAcCAyICAQYVCgkICwIEFgIDAQIeBwIX
gAAKCRDL6ozhv8QWE8V1AQCRL8vY/IwqgJMxG5NgSiOs6dit+gKmd3ghCJIDfCKe
VAD8Da1Awv5pftrer+Z+iw/4h04aTXKdLoWxQDAa05QmYQS4OAQAAAAAEgorBgEE
AZdVAQUBAQdAMrlG5BunkNV/fsfG5CvMfLAgqfPF41619tjcT0MOmkIDAQgHiHgE
GBYKACAWIQRcnS/cdli1+gi47IvL6ozhv8QWEwUCAAAAAAIbDAAKCRDL6ozhv8QW
E3z5AP4jMT+Y4d/bfOV3H9hwkuzZ+4PiE5wobm0XbS9hHL14WAEAnjkQX2lK1EF+
y13N+JBz+xhfnK6jidUYXyOJejQLpwQ=
=fgBV
-----END PGP PUBLIC KEY BLOCK-----